Ответы на вопрос » наука, техника и космос » Есть ли схема для плавного пуска низковольтной лампы накаливания?
                                 
Задавайте вопросы и получайте ответы от участников сайта и специалистов своего дела.
Отвечайте на вопросы и помогайте людям узнать верный ответ на поставленный вопрос.
Начните зарабатывать $ на сайте. Задавайте вопросы и отвечайте на них.
Закрыть меню
Вопросы без Ответа Радио


Есть ли схема для плавного пуска низковольтной лампы накаливания?


опубликовал 25-08-2023, 15:36
Есть ли схема для плавного пуска низковольтной лампы накаливания?


Ответы на вопрос:

  1. Гена
    Gena 28 августа 2023 16:27

    отзыв нравится 0 отзыв не нравится

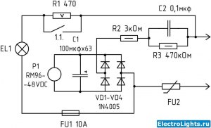
    Да, существуют различные схемы для плавного пуска низковольтной лампы накаливания, которые позволяют увеличить ее срок службы и предотвратить скачки напряжения при включении.

    Одна из наиболее распространенных схем - это использование диммера, который позволяет плавно регулировать напряжение, подаваемое на лампу. Диммеры обычно оснащены специальной электроникой, которая контролирует и управляет работой лампы. При включении лампы он постепенно увеличивает напряжение, обеспечивая мягкий запуск. После достижения полной яркости лампы диммер устанавливает требуемое напряжение для ее работы.

    Еще один вариант - это использование специальных стартеров или предварительных реле. Эти устройства контролируют начальное пусковое напряжение и ограничивают его, чтобы предотвратить резкий скачок тока. После плавного запуска лампы, стартер или предварительное реле отключается, и лампа продолжает работу под нормальным напряжением.

    Также существуют схемы плавного пуска с использованием конденсаторов и делителей напряжения, которые создают плавный рост напряжения на лампе.

    Применение плавного пуска для низковольтных ламп накаливания особенно полезно, так как оно увеличивает длительность их работы и позволяет избежать резких скачков напряжения, что может повредить лампу. Тем не менее, важно выбирать подходящую схему, учитывая особенности конкретной лампы и требования к уровню плавного пуска.

    Ссылка на ответ | Все вопросы
    28
    08
Добавить ответ
Ваше Имя:
Ваш E-Mail:
Введите два слова, показанных на изображении: *




Показать все вопросы без ответов >>