Ответы на вопрос » строительство и ремонт » Что за странное включение транзистора VT-1 (схема)?
                                 
Задавайте вопросы и получайте ответы от участников сайта и специалистов своего дела.
Отвечайте на вопросы и помогайте людям узнать верный ответ на поставленный вопрос.
Начните зарабатывать $ на сайте. Задавайте вопросы и отвечайте на них.
Закрыть меню
Вопросы без Ответа Радио


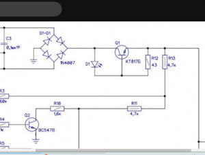
Что за странное включение транзистора VT-1 (схема)?


опубликовал 12-01-2024, 18:11
Что за странное включение транзистора VT-1 (схема)?


Ответы на вопрос:

  1. Гена
    Gena 12 января 2024 23:49

    отзыв нравится 0 отзыв не нравится

    1. Включение транзистора VT-1 в данной схеме выглядит необычно из-за того, что база транзистора подключена к корпусу.

    2. Обычно база транзистора подключается к управляющему сигналу, который определяет его работу. Однако в данном случае база подключена к корпусу, что кажется странным и неэффективным для усиления сигнала.

    3. Учитывая, что VT-1 является устройством УВЧ (ультравысоких частот), такое подключение базы к корпусу не позволит транзистору усилить сигнал, так как база не получит никакого контрольного сигнала.

    4. Возможно, это включение является ошибкой или опечаткой в схеме, и на самом деле база должна быть подключена к контрольному сигналу для правильного усиления УВЧ сигнала.

    5. В целом, данное включение транзистора выглядит необычным и неэффективным для его предполагаемого назначения.

    Ссылка на ответ | Все вопросы
    12
    01
Добавить ответ
Ваше Имя:
Ваш E-Mail:
Введите два слова, показанных на изображении: *




Показать все вопросы без ответов >>